Andreas Hünnebeck's
Hifi Seite

This page is
also available
in English.


Inhaltsverzeichnis

Dies ist meine Hifi-Seite. Ich stelle hauptsächlich Information zum Modifizieren bzw. Selbstbauen von Hifi-Geräten zur Verfügung.
Modifikationen Sony ST-S555ES, Audioplan Homogen
Selbstbauprojekte diverse Vorverstärker
Grundlagenartikel Schallplattenentzerrung
Service FAQ, Adressen, Links, Suchen

NEU

27.19.2005: Es gibt jetzt ein Platinenlayout für die MC-Phonovorstufe des Hifi-Vorverstärkers. Und es gibt auch wieder eine neue Liste der Hifi Service- und Vertriebsadressen.
13.1.2005: Die Dokumentation zum Hifi-Vorverstärker wurde nochmals überarbeitet, korrigiert und enthält jetzt Meßdaten. Nicht zuletzt gibt es schon wieder eine neue Liste der Hifi Service- und Vertriebsadressen.
8.1.2005: Die Dokumentation zum Hifi-Vorverstärker wurde überarbeitet, korrigiert und enthält jetzt eine FAQ. Die dazugehörigen Frequenzgangmessungen wurden ebenfalls überarbeitet. Die Musikstatistik-Seite enthält eine einführende Erklärung. Nicht zuletzt gibt es auch wieder eine neue Liste der Hifi Service- und Vertriebsadressen.
7.1.2004: Es gibt endlich eine (wenn auch veraltete) Kopie von Craig Stark's Do it yourself Audio Pages. Außerdem gibt es wieder eine neue Liste der Hifi Service- und Vertriebsadressen.
4.11.2003: Die PDF-Dateien sind jetzt kleiner und am Bildschirm besser lesbar. Die Links zu den Navigationsknöpfen wurden korrigiert. Es gibt eine neue Liste der Hifi Service- und Vertriebsadressen.
29.6.2003: Schaltpläne der Digitalen Patchbay, Frequenzgangmessungen vom drmh2-Treffen sind jetzt hier.

Modifikationen

Sony ST-S555ES

Modifikation des Hifi-Tuners Sony ST-S555ES (Baujahr 1983)

Audioplan Homogen

Modifikation des Vorverstärkers Audioplan Homogen (altes Modell, hergestellt von B&K-Electronics)

Selbstbauprojekte

Hifi-
Vorverstärker

Selbstbauprojekt eines Hifi-Vorverstärkers (Hochpegel und MC-Phono):
Die gesamte Dokumentation ist auch als PDF-Dokument (535 kB) verfügbar. Die Schaltpläne sind außerdem einzeln als PDF-Dokumente erhältlich: Mein Dank geht dabei an Thomas Magin, der meine handgekritzelten Freßzettel unter großem Zeitaufwand in eine vernünftige Form gebracht hat.
Die Bilder des Vorverstärkers sind außerdem einzeln als JPG-Datei erhältlich: Platinenlayouts:
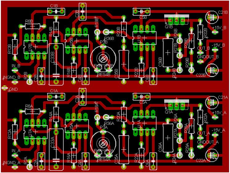
Jan Terhechte hat sich die Mühe gemacht und mit Eagle ein Platinenlayout für die MC-Phonovorstufe erstellt: Er schreibt dazu:

Allerdings habe ich folgende minimale Modifikationen vorgenommen. Von den sechs Pufferelkos C17 - C22 habe ich aus Platzgründen nur zwei pro Kanal übriggelassen, die dann aber jeweils mit 47uF. Die Pufferkondensatoren C1 - C6 habe ich natürlich beibehalten. Brumm- oder sonstige Probleme gibt es dadurch absolut keine. R26 (287K) habe ich aufgeteilt in 240K + 47K (R27), da ich keinen 287K Widerstand auftreiben konnte.

und (wegen meiner nachträglichen Fehlerkorrektur von R22):

Nun habe ich zu R22 (1,8K) einen Widerstand von 33K parallel geschaltet, so daß die Berechnung wieder stimmt. 1,8K parallel zu 33K parallel zu 220K ergibt exakt 1693 Ohm, das passt also 100%ig. Den weiteren Parallelwiderstand habe ich im Layout nun ebenfalls berücksichtigt.

Messwerte:
Im Rahmen des Newsgrouptreffens drmh2 von de.rec.musik.hifi wurden Frequenzgangmessungen von Hochpegel- und Phonovorstufe gemacht.

MM-Phono
Vorverstärker

Selbstbauprojekt eines MM-Phonovorverstärkers für den Vollverstärker Rotel RA935BXmk2:
Die gesamte Dokumentation ist auch als PDF-Dokument (120 kB) verfügbar. Der Schaltplan ist ebenfalls als einzelnes PDF-Dokument (34 kB) erhältlich.

Digitale Patchbay

Selbstbauprojekt einer digitalen Patchbay:
Zur Zeit sind nur die nackten Schaltpläne verfügbar: Meine Ausführung hat 6 Eingänge und 4 Ausgänge. 4 der 6 Eingänge sind umschaltbar zwischen Koax und TOSLINK (Dualeingang), die anderen 2 sind umschaltbar zwischen Koax, TOSLINK und AES/EBU (Tripleeingang), wobei keine Formatwandlung zwischen AES/EBU und SPDIF stattfindet. 2 der 4 Ausgänge haben KOAX und TOSLINK, die anderen 2 Ausgänge haben Koax, TOSLINK und AES/EBU, wobei ebenfalls keine Formatwandlung zwischen AES/EBU und SPDIF stattfindet.

Grundlagenartikel

Zur Theorie der
Schallplattenentzerrung
nach RIAA und IEC

Zur Theorie der Schallplattenentzerrung nach RIAA und IEC ist eine theoretische Herleitung der Ver- und Entzerrungskurven der RIAA und der IEC, die bei Schallplatten verwendet wird. Diese Herleitung ist auch als PDF-Dokument (49 kB) erhältlich.

Service

FAQ von
de.rec.musik.hifi

Die FAQ von de.rec.musik.hifi von Patrick Piecha ist umgezogen nach www.drmh.de.
Alle Anfragen bezüglich des Inhalts dieser FAQ bitte an Patrick Piecha richten - ich bin nicht für den Inhalt verantwortlich.
Hier befindet sich noch eine alte Kopie (nur für den Fall, daß www.drmh.de down ist).

Hifi Service- und
Vertriebsadressen

Die Liste der Hifi Service- und Vertriebsadressen ist auch als PDF-Dokument (79 kB) verfügbar.

Links, Newsgroups, externe Verweise

Links für Selbstbauer

Andere Links

Interessante
Newsgroups


URL: http://www.huennebeck-online.de/hifi.html
Letzte Änderung: $Date: 2005/10/27 11:40:47 $
zurück zur Startseite