AH MM-Phonovorstufe für Rotel RA935BXmk2
Entwicklungsdokumentation
Andreas Hünnebeck
ah@despammed.com
Vorwort
Der kleine Vollverstärker Rotel RA935BXmk2 erfreut sich großer Beliebtheit
unter Hififreunden mit beschränktem Budget. Er ist kompromißlos auf
Klang gebaut und trotzdem günstig im Preis (ca. DM 600,-). Das ist
nur möglich, weil Rotel weder Klangregler noch eine Phonovorstufe
eingebaut hat.
Klangregler braucht man auch wirklich nicht, während man auf einen
Phonoeingang auch heute noch nicht immer verzichten kann. Aber DM
400,- für eine externe Vorstufe von Rotel zu investieren sprengt
leider das Budget. Deshalb habe ich eine selbstgebaute Phonostufe
in das Gehäuse des Rotel integriert. Man erspart sich, ein Gehäuse
bauen zu müssen, und das Netzteil kann man auch weglassen. Damit sind
die teuersten Komponenten schon mal außen vor.
Der Vorverstärker sollte folgende Vorgaben erfüllen:
- unsymmetrischer MM-Phonoeingang mit 5mV Empfindlichkeit
- keine Elkos als Koppelkondensatoren
- keine DC-Offsetregelung, um Pumpen zu verhindern
- simple Schaltungstechnik mit möglichst wenig vom Signal durchlaufenen
Bauteilen
- gemeinsame Spannungsregelung für beide Stereokanäle
Der Phonovorverstärker verstärkt das Signal eines MM-Tonabnehmersystems
mit 50mV Empfindlichkeit auf Hochpegel und entzerrt es gleichzeitig
nach der von der RIAA festgelegten Entzerrkurve (siehe [Hü97]).
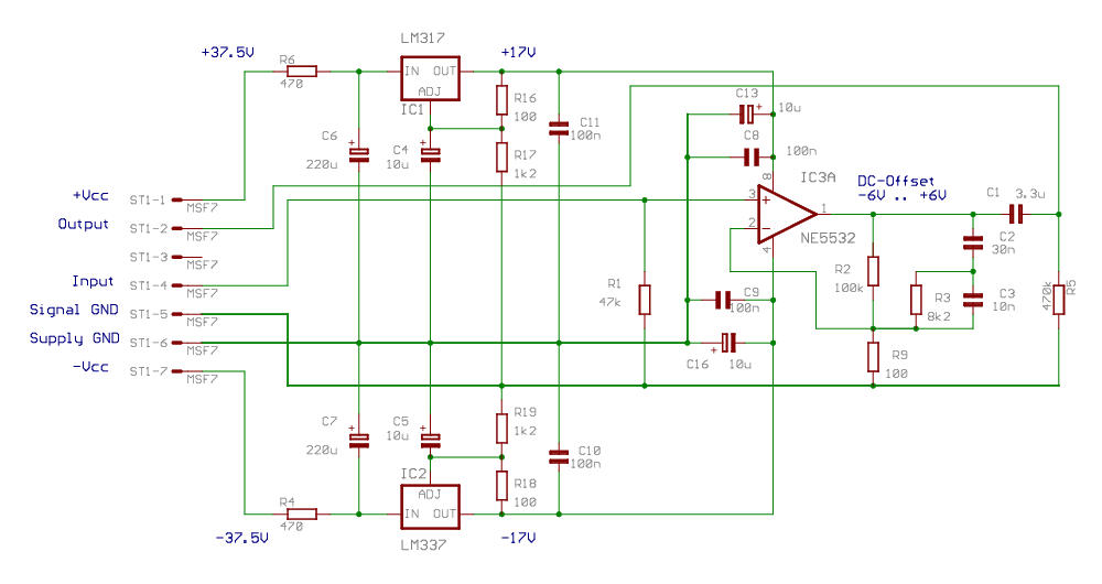
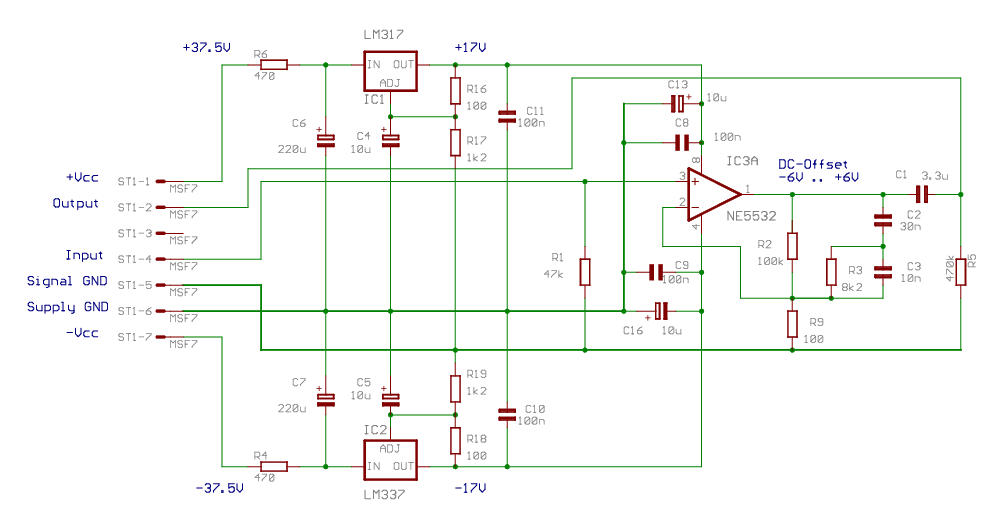
Der Vorverstärker besteht aus einer einzigen Stufe mit aktiver Entzerrung
(siehe Schaltplan
):
Die Verstärkerstufe ist zugleich das Filter für die Pole 75
s,
318
s und 3180
s. Ich habe als ersten Anhaltspunkt
die Werte für das Filternetzwerk einer Applikationsschaltung für den
OP27 entnommen und dann mit Hilfe eines selbstgeschriebenen Simulationsprogramms
die Werte so optimiert, dass man Standardbauteile verwenden kann und
trotzdem der Frequenzgang in Ordnung ist (+/- 0.2 dB).
Ich habe dabei aus einer größeren Menge von Kondesatoren mit Hilfe
eines Kapazitätsmeßgerätes die 10nF und 15nF Kondensatoren selektiert,
so daß sie gleiche Kapazität haben und möglichst nah am Sollwert liegen.
Auch die 100k
und 8,2k
Widerstände wurden
mit Hilfe eines Widerstandsmeßgerätes auf Gleichheit selektiert.
Die Auskopplung zum Vollververstärker und zum Tonbandausgang erfolgt
über den Kondensator
(3,3
F). Dieser bildet
zusammen mit dem 20 k
Poti des Rotel eine Hochpaß von
2.5 Hz Grenzfrequenz.
sorgt dafür, daß es keine Umschaltknackse
gibt.
Eine hochwertige Spannungsregelung erfordert hochwertige Bauteile.
Allerdings ist es nicht notwendig, diese diskret aufzubauen, weil
es mittlerweile gute integrierte Spannungsregler gibt. Ich habe mich
für die einstellbaren Spannungsregler LM317 und LM337 entschieden.
Die Standardfestspannungsregler aus der Reihe 78xx und 79xx rauschen
stärker und regeln schlechter.
Durch
und
wird die positive Ausgangsspannung
eingestellt, mit
und
die negative.
(bzw.
) legt den Justierungseingang des Spannungsreglers
wechselstrommäßig auf Masse und verbessert dadurch die Brummunterdrückung
um gut 20 dB.
Ich habe eine einseitige mit Lötpunkten kaschierte
Experimentier-Punktrasterplatinen im Europaformat verwendet.
Die ,,Leiterbahnen`` wurden von Hand in Form eines dünnen Drahts auf
die Lötpunkte gelegt und angelötet. Für die Masseleitungen wurde 1
mm dicker versilberter Draht verwendet. Die Platine wurde mit drei
Abstandshaltern auf die Mutterplatine des Rotel geschraubt.
- Hü97
-
Andreas C. M. Hünnebeck.
Zur Theorie der Schallplattenentzerrung nach RIAA und IEC.
Andreas Hünnebeck's Hifi-Seite, December 1997.
- PH89
-
Winfield Hill Paul Horowitz.
The Art of Electronics.
Cambridge University Press, Cambridge/New York/Melbourne, 2. edition,
1989.
ISBN 0-521-37095-7.
- Skr88
-
Paul Skritek.
Handbuch der Audio-Schaltungstechnik.
Franzis-Verlag, München, 1988.
ISBN 3-7723-8731-4.
- UT93
-
Christoph Schenk Ulrich Tietze.
Halbleiter-Schaltungstechnik.
Springer-Verlag, Berlin/Heidelberg/New York, 10. edition, 1993.
ISBN 3-540-56184-6.
Für denjenigen, der die bestehende Schaltung modifizieren (oder auch
eine eigene Schaltung entwickeln) möchte, kann ich folgende Literatur
empfehlen:
- [PH89] enthält sehr gute Erklärungen ohne allzuviele
Formeln und sehr viele Praxishinweise.
- [UT93] enthält viele der in [PH89] vernachlässigten
Formeln und geht insgesamt den Dingen mehr auf den Grund; es ist allerdings
ein gewisses Vorwissen hilfreich.
- [Skr88] ist ein Eldorado der Audioschaltungstechnik,
erfordert aber ebenfalls zum vollen Verständnis etwas an Vorkenntnissen.
Hier nun einige Vorschläge, wie man den Phonovorverstärker verbessern
könnte; mangels eigener Tests allerdings ohne Garantie auf verbesserte
Klangeigenschaften:
- Verbesserungen der Spannungsversorgung:
- Kanalgetrennte Netztrafos und Siebung.
- Einsatz anderer Operationsverstärker, in Frage kommende Typen sind:
- single: OP27, OPA 27, OPA134 (für laute Systeme), LT1028 (für leise
Systeme)
- dual: LM833, OPA2134 (für laute Systeme)
Tabelle 2:
Anschriften der Distributoren
| Distributor |
Adresse |
Telekom/Internet |
| Conrad-Elektronik |
Klaus-Conrad-Str. 1 |
Tel: |
0180/531-2111 |
| |
92240 Hirschau |
Fax: |
0180/531-2110 |
| |
|
WWW: |
www.conrad.de |
| Meyer-Elektronik |
Postfach 110158 |
Tel: |
07223/52055 |
| |
76487 Baden-Baden |
Fax: |
07223/52777 |
| Mükra-Electronic |
Postfach 847 |
Tel: |
07161/70031-33 |
| |
73008 Göppingen |
Fax: |
07161/71929 |
| Mütron |
Postfach 103067 |
Tel: |
0421/3056-0 |
| |
28030 Bremen |
Fax: |
0421/3056-146 |
| Neumüller-Fenner |
Raiffeisenallee 10 |
Tel: |
089/613795-0 |
| |
82041 Oberhaching |
Fax: |
089/613795-80 |
| |
|
WWW: |
http://www.fenner.ch |
| Reichelt-Elektronik |
Elektronik-Ring 1 |
Tel: |
04422/955-0 |
| |
26452 Sande |
Fax: |
04422/955-111 |
| |
|
email: |
Reichelt@Post.de |
| |
|
WWW: |
www.Reichelt.de |
| RS-Elektronik |
Hessenring 13b |
Tel: |
06105/401-234 |
| |
64546 Mörfelden-Walldorf |
Fax: |
06105/401-100 |
| |
|
email: |
rs-gmbh@rs-components.com |
|
Dieses Dokument entstand auf einem Linux-Rechner (SuSE 6.3):
- Es wurde mit LYX-1.1.5 erstellt und nach TEX
exportiert. LYX ist ein graphisches Frontend zu LATEX. LATEX
ist ein professionelles Buchsatzprogramm. Im Gegensatz zu üblichen
Textverarbeitungsprogrammen ist LATEX anerkanntermaßen fehlerfrei,
der letzte Bug wurde vor ein paar Jahren gefunden und behoben (und
dieses honoriert). Die Schaltpläne wurden mit Hilfe des epsf-Pakets
(\usepackage{epsf}) eingebunden.
- TEX wurde mit LATEX-2e in dvi, dieses
mit dvips-5.82 in Postscript, dieses schließlich
mit ps2pdf (Aladdin Ghostscript 5.50) in PDF verwandelt.
dvips ist der Postscript-Druckertreiber von LATEX. Ghostscript
ist ein Druckertreiber für Drucker, die nicht Postscript-fähig sind.
PDF (Portable Document Format) ist ein proprietäres Dateiformat der
Firma Adobe.
- TEX wurde mit latex2html-98.1p1 nach HTML
verwandelt. Die nicht automatisch erstellten Verweise wurden mit Hilfe
des html-Pakets (\usepackage{html})
erzeugt. latex2html ist ein Perl-Script, welches eine TEX-Datei
liest und HTML-Seiten erzeugt. Perl ist eine mächtige betriebssystemunabhängige
Interpretersprache und ersetzt die betriebssystemabhängigen Shellsprachen.
- Der Schaltplan wurde mit Eagle 3.55r3 erstellt und mit ps2pdf
(s.o.) von Postscript nach PDF verwandelt.
- Die gesamte Konvertierung und die Installation auf meiner Homepage
wurden von GNU make-3.76.1 mit Hilfe eines makefile
automatisch erledigt. make ist ein Hilfsprogramm zum automatischen
Bau von Projekten jeglicher Machart, die aus mehreren voneinander
abhängigen Dateien bestehen und mit Hilfe von nicht-interaktiven Programmen
erzeugt werden.
- Alle Quelldateien befinden sich unter der Kontrolle von CVS-1.10.5.
CVS (Concurrent Versions System) ist ein Quellcodeverwaltungssystem.
- Sämtliche verwendeten Programme mit Ausnahme von Eagle sind freie
Software und unterliegen der GPL (GNU Public License) oder einer ähnlich
lautenden Lizenz für nichtkommerziellen Gebrauch. Die Quellen liegen
offen und können auf den meisten Unix-Systemen zum Laufen gebracht
werden. Eagle ist für den privaten Gebrauch in einer begrenzten Version
kostenlos erhältlich.
AH MM-Phonovorstufe für Rotel RA935BXmk2
Entwicklungsdokumentation
This document was generated using the
LaTeX2HTML translator Version 99.2beta8 (1.43)
Copyright © 1993, 1994, 1995, 1996,
Nikos Drakos,
Computer Based Learning Unit, University of Leeds.
Copyright © 1997, 1998, 1999,
Ross Moore,
Mathematics Department, Macquarie University, Sydney.
The command line arguments were:
latex2html -html_version 3.2,latin2 -split 3 -link 1 -address ah@despammed.com rotel-mm.tex
The translation was initiated by Andreas Hünnebeck on 2003-11-03
ah@despammed.com