next up previous contents
Nächste Seite: Die Spannungsversorgung Aufwärts: AH PRE-1 Hifi-Vorverstärker Entwicklungsdokumentation Vorherige Seite: Der Phonovorverstärker   Inhalt

Die Hochpegelausgangsstufe

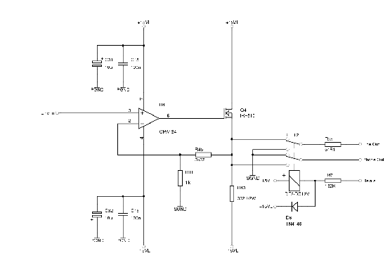
Die positiven Erfahrungen mit der Single Ended Class-A Ausgangsstufe des Phonovorverstärkers ließen erst gar nicht den Wunsch aufkommen, für die Hochpegelausgangsstufe nochmals verschiedene Varianten zu testen. Ich habe daher einfach die Schaltung der zweiten Stufe des Phonovorverstärkers genommen und folgende Anpassungen vorgenommen (siehe Schaltplan in Abbildung 3.1 auf Seite [*]):

  1. Anstelle der aktiven Filterung wird eine lineare Verstärkung von ca. 10 dB mit Hilfe der Widerstände $R_{45}$ und $R_{11}$ eingestellt3.1. Der verwendete Operationsverstärker muß für eine Verstärkung von 1 kompensiert (bzw. kompensierbar) sein, da die effektive Eingangskapazität des Mosfet zusammen mit der Open-Loop Ausgangsimpedanz des Operationsverstärkers einen Tiefpaß bilden, der die Phase zusätzlich dreht und damit den Phasenrand verringert. Ich habe mich aus guter Erfahrung für den OPA134 entschieden -- er klingt gut und hat FET-Eingänge, deren geringe Eingangsruheströme die Verwendung eines hochohmigen Potentiometers erlaubt.
  2. Der Ruhestrom durch den Mosfet wird von 22,7 mA auf 45,5 mA erhöht, um den Kopfhörer treiben zu können. Die Verlustleistung für $Q_{4}$ und $R_{43}$ beträgt dann jeweils 680 mW.
  3. Die Kühlkörper für den Mosfet und die Spannungsregler werden wegen der größeren Verlustleistung vergrößert.
  4. Der Kopfhörer wird direkt angeschlossen, während der Endstufenausgang weiterhin über eine Serienimpedanz von 50 $\Omega$ angeschlossen wird.
  5. Ein hochwertiges Potentiometer wird am Eingang der Stufe angeschlossen.
    Abbildung 3.1: Schaltplan der Hochpegelausgangsstufe
    \includegraphics[%
width=1.0\textwidth]{line_sp_tex.ps}

Ein Bild der bestückten Platine findet sich in Abbildung 3.2 auf Seite [*].
Abbildung 3.2: Foto der Hochpegelplatine
\includegraphics[%
width=1.0\textwidth]{pre1-line_tex.ps}


next up previous contents
Nächste Seite: Die Spannungsversorgung Aufwärts: AH PRE-1 Hifi-Vorverstärker Entwicklungsdokumentation Vorherige Seite: Der Phonovorverstärker   Inhalt
ah@despammed.com